コロナ下での新たな食育活動を拡充 キユーピーの食育活動「オープンキッチン」 オンライン見学コース 申し込みサイトを開設
2021年6月1日(火)から、キユーピー公式サイト内で公開
キユーピー株式会社(本社:東京都渋谷区、代表取締役 社長執行役員:長南 収、以下キユーピー)は、キユーピー公式サイト内に食育活動の一つ「オープンキッチン」のオンライン見学コースを申し込むことができる「オンライン見学申し込みサイト」を6月1日(火)から開設します。
オンライン見学申し込みサイトURL https://reservation.kewpie.co.jp/


キユーピーは食育活動の一つとして、工場見学(オープンキッチン)を実施していますが、新型コロナウイルス感染症の拡大防止のため、現在休止しています。そのため、2020年秋から見学施設のマヨテラス(東京都調布市)や各工場※1ではオンラインの特性を生かし、特色ある見学コース※2を立ち上げ、実施しています。
※1 五霞工場(茨城県)、挙母工場(愛知県)、神戸工場(兵庫県)、鳥栖工場(佐賀県)
※2 キユーピーアヲハタニュース2020 No.82参照 https://www.kewpie.com/newsrelease/2020/1919/
キユーピーアヲハタニュース2021 No.33参照 https://www.kewpie.com/newsrelease/2021/2086/
これまでオンライン見学に参加するには、マヨテラスや各工場の申し込みサイトからの予約が必要でした。今回、キユーピー公式サイト内にマヨテラスや各工場で実施するオンライン見学コースをまとめた「オンライン見学申し込みサイト」を開設します。これにより、実施している見学コースの把握や申し込みが容易になります。
キユーピーは、これからも長年継続しているさまざまな食育活動を時代のニーズに合わせていくことで、豊かで健康的な食生活をサポートしていきます。
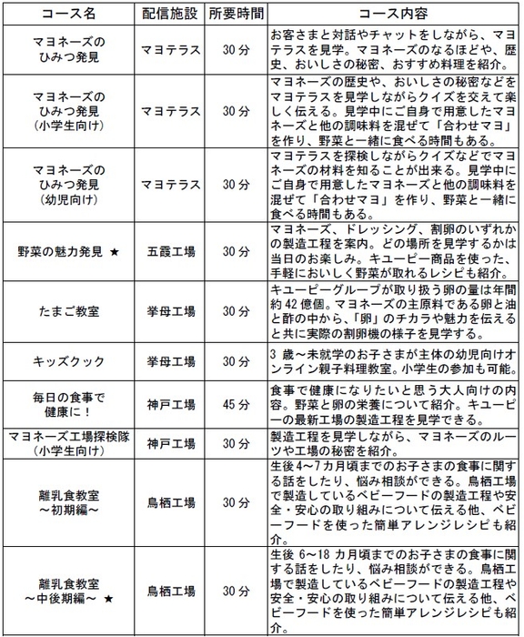
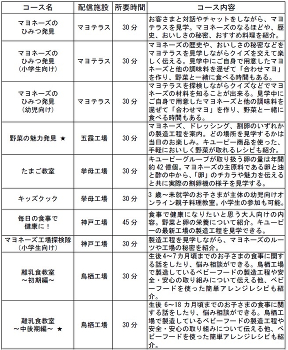
実施中また今後開催予定のオンライン見学コースは以下の通りです。
★印:7月以降順次開催予定のコース





