『〔改訂版〕建築申請に役立つ 技術的助言ガイドブック』 10/6(月) に新刊発売!
~新刊書発売のお知らせ~
新日本法規出版株式会社(所在地:愛知県名古屋市中区、代表取締役社長:河合誠一郎)は、新刊『〔改訂版〕建築申請に役立つ 技術的助言ガイドブック』(編集:建築申請実務研究会)を2025年10月6日(月)に発売いたしました!
「新日本法規WEBサイト」https://www.sn-hoki.co.jp/

「〔改訂版〕建築申請に役立つ 技術的助言ガイドブック」とは
分類整理された 技術的助言 の集録件数がボリュームアップ!
◆建築設計・確認申請業務で参考となる技術的助言をテーマごとに分類整理しています。
◆法令の適用を検討する上で必要となる部分を抜粋しています。
◆2025年4月施行の建築基準法の改正に対応しています。
◆本書は「建築申請memo」にも「ガイドブック」として参照されていますので、併せてご利用いただけます。
書籍概要

書籍名 :〔改訂版〕建築申請に役立つ 技術的助言ガイドブック
編集 :建築申請実務研究会
【通常書籍】
定価 :5,280 円 (税込)
送料 :460 円
体裁 :B5判/ 480 ページ
ISBN :978-4-7882-9523-0
【電子書籍】※電子書籍の購入には、会員ログインが必要です。
価格 :4,840 円(税込)
ページ数:480 ページ
ISBN:978-4-7882-9528-5
目次
Chapter1 基準総則
1-1 用語の定義(法2条)
1-2 建築確認申請(法6条)
1-3 完了検査(法7条)
以下省略
Chapter2 防火・避難
2-1 用語の定義(法2条)
2-2 大規模建築物の主要構造部等(法21条)
2-3 防火壁等(法26条)
以下省略
Chapter3 集団規定
3-1 敷地等と道路の関係(法43条)
3-2 道路内の建築制限(法44条)
3-3 用途規制(法48条)
以下省略
Chapter4 構造規定
4-1 構造耐力(法20条)
4-2 昇降機の構造(法36条)
4-3 既存建築物(法86条の7)
索 引
キーワード索引
通知年次索引
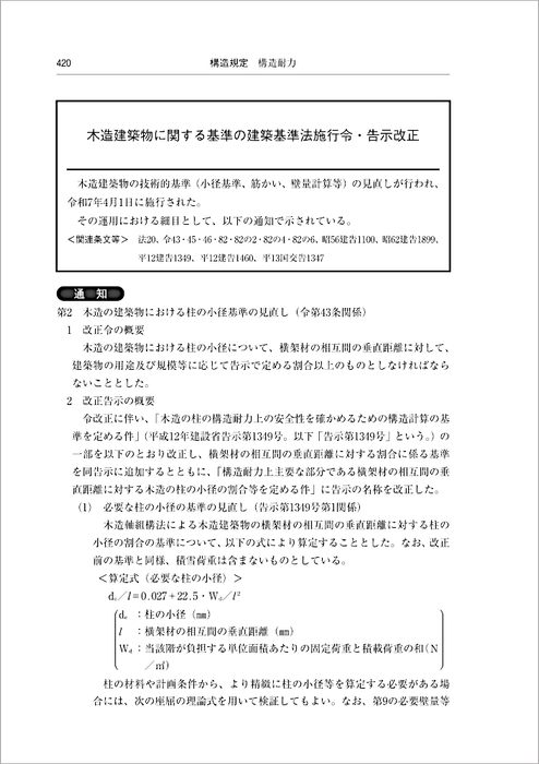
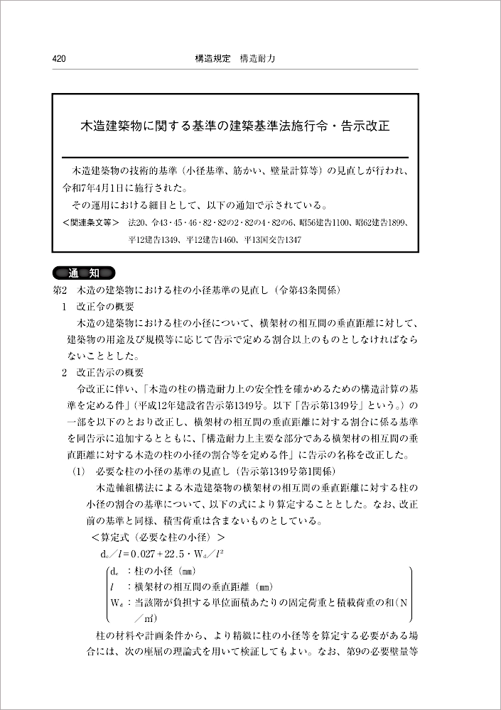
サンプル


公式SNSで新着情報を随時投稿中
本製品に関するお客様からのお問い合わせ先
新日本法規出版株式会社(https://www.sn-hoki.co.jp/)
営業ストラテジー局 担当:井上
TEL : 0120-089-339
新日本法規WEBサイト :https://www.sn-hoki.co.jp/
公式Facebookページ :https://www.facebook.com/ShinnipponHoki/
公式Xアカウント :https://x.com/SHINNIPPON_HOKI
公式noteアカウント :https://note.com/communication_de





