【人事・労務ご担当様必見!】 健診はなぜ必要!?健診機関を選ぶ基準とは? ~「3分でわかる優良健診機関のチェックリスト」付き~
【 産業医ラボ.comにて新コラム掲載! 】企業の健康経営をサポートする株式会社ヴェリタスジャパンの専属保健師が、健康診断について詳しく解説します。

新型コロナウイルスに伴う緊急事態宣言もあけ、新年度の健康診断を検討される企業様も多い時期となってきたことでしょう。健康診断は、従業員の健康度を分かりやすく把握できる点から、健康経営における最も基本的な取り組みだと言えます。例えば、従業員が過労状態にあると、心身の不調を引き起こし、生活習慣病など、様々な病気の可能性が高まります。不健康な従業員が増えることで、企業の生産性が低下し、また、負担する医療費も増えるでしょう。なお、労働力不足が激しい近年、欠員補充ができるまで他従業員の業務負担も増加します。
しかし、そのようなリスクは、企業が健康診断の結果を有効に活用していたら未然に防げたはずです。つまり、健康診断は単なる「健康状態の告知」ではなく、一つの「健康指標」として、従業員一人一人に対する正確な健康管理を可能とさせ、最終的には企業の健康経営を導く引き金として機能するのです。
今回のコラムでは、そのような健康診断について、以下の内容を中心に詳しくご紹介します。
① 健康診断はなぜ必要?:健康診断の意義
② 健康診断の種類:対象労働者によって健康診断の種類も異なります。
③ 優良健診機関を選ぶポイント:どんな健診機関を選べば良いかがわかる!
三つ目の項目では実際ダウンロードしご活用できる、「3分でわかる優良健診機関のチェックリスト」が付いております。現在ご検討中の健診機関が優良であるか否かだけではなく、どんな健診機関が企業にとって有効なのかがわかりやすく把握できます。ぜひ一度ご活用くださいませ。
■ 健康診断はなぜ必要?
毎年、春頃より、定期健康診断は年1回、特殊業務にかかわっている方は、特殊検診を年2回受診しているかと思います。そもそも、なぜ健康診断を受診するのかご存じですか?
事業者は、労働者に対して健康診断を実施する義務があり、一方、労働者は健康診断を受けなければなりません。事業者による健康診断の不実施は、法違反となり、50万円以下の罰金に処せられます。また、健康診断を拒否した労働者も、就業規則等の定めによって、懲戒処分の対象となる事があります。(労働安全衛生規則44条、45条、66条、120条に明記)
人を車に例えるならば、年1回の健康診断は車の車検と一緒です。車も一定の車検により異常が見つかれば修理すると思いますが、人においては再検査や治療により早めに病気の芽を摘むということになります。放置すると、重大な障害が残ったり、死に至ることもあります。
心の健康管理については2015年12月より、従業員50名以上の事業所において最低年一回以上ストレスチェックの実施が義務づけられています。ストレスチェック制度や受検の詳細は下のリンク先にてご参照下さい。
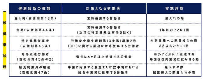
■ どんな健康診断があるの?
事業者に実施が義務づけられている健康診断には、いくつか種類があります(下記参照)。

(※1)…重量物の取扱い等重激な業務、坑内における業務、深夜業を含む業務、その他 / *表・詳細:「労働安全衛生法に基づく健康診断を実施しましょう」(厚生労働省)
「一般健康診断」の他にも、有害な業務に常時従事する労働者等に対しては、「特殊健康診断」や「じん肺健診」、「歯科医師による健診」もございます。どの健診を受診させるべきか分からない企業は、一度最寄りの都道府県労働局・労働基準監督署にご確認下さい。
■ 優良な健診機関を選ぶチェックポイントとは!?
「お薦めの健診機関を教えて下さい」というお問合せがよくございます。そこで、優良な健診機関を選ぶチェックポイントをご紹介致します。健診機関の選定においては、企業様にとって、料金も重要な要素となるとは思いますが、以下に挙げた項目にも留意して選定される事をお勧め致します。
以下のチェックリストをダウンロードし、ご検討中の健診機関を評価してみましょう!
26項目の内18 項目以上(70%)以上にチェックが入れば、優良健診機関と言えるので選ばれる事を推奨致します。

■ まとめ
会社においては、人は有力な財産です。一人が健康を害する事で、新たに人員の補充をしなくてはならなくなったり、利益率の低下を招く事となります。すべての人が、心身ともに健康で働いていけることが、ひいては会社の生産性を向上させることにつながります。弊社では、産業医の仲介やメンタルヘルスケアの他、巡回健診のご相談も承っております。是非、ご活用下さいませ。
・ 産業医ラボ:産業医と企業をつなぐ架け橋としてサポートいたします(https://sangyouilabo.com/)
・ 健診ラボ:巡回健診の手配は健診ラボ.comにお任せください(https://kenshinlabo.com/)
執筆 : 小岩 統子(こいわ とうこ)
株式会社ヴェリタスジャパン、産業医ラボ.com専属保健師。臨床にてICU・内科・訪問看護を5年ほど経験したのち、健康保険組合・企業などにて13年間産業保健師として活躍。
Veritas Japan 会社概要
・ 会社名:株式会社 Veritas Japan
・ 代表者:代表取締役 中川隆太郎
・ 所在地:〒231-0015 横浜市中区尾上町 6 丁目 87 番地 3 産経横浜ビル3階
・ 事業内容:産業医紹介、メンタルヘルス対策、医療コンサルタント事業 他
・ 公式HP:https://veritas-japan.co.jp/






