【ご購読者専用 ダウンロード対象書籍】『社長・役員が亡くなった後の手続と税務-もしもの時の会社の危機管理-』 12/11(木) に新刊発売!
~新刊書発売のお知らせ~
新日本法規出版株式会社(所在地:愛知県名古屋市中区、代表取締役社長:河合誠一郎)は、新刊『社長・役員が亡くなった後の手続と税務-もしもの時の会社の危機管理-』を2025年12月11日(木)に発売いたしました!
「新日本法規WEBサイト」https://www.sn-hoki.co.jp/

「社長・役員が亡くなった後の手続と税務-もしもの時の会社の危機管理-」とは
会社・顧問先の緊急事態に備えて!
◆関係者への連絡・社葬の手配などの事務的な対応から、後継者の選任・株式の引継ぎなどの法的な対応まで幅広い手続を一書に集約
◆モデルスケジュールやフローチャートを用いて、対応の手順や実務上のポイントを分かりやすく解説
◆会社法上の必要書式、各種届出や通知文書などの実務に役立つ書式・文例を多数掲載
書籍概要

書籍名 :社長・役員が亡くなった後の手続と税務-もしもの時の会社の危機管理-
編著 :税理士法人チェスター 河合厚(税理士)、前山静夫(税理士)、山中啓二郎(税理士)、司法書士法人チェスター 福田雅基(司法書士)、行政書士法人チェスター 清水茜作(行政書士)、藤本義昌(行政書士)、CST法律事務所 山田庸一(弁護士)
【通常書籍】
定価 :4,950 円 (税込)
送料 :460 円
体裁 :B5判/ 242 ページ
ISBN :978-4-7882-9547-6
【電子書籍】※電子書籍の購入には、会員ログインが必要です。
価格 :4,510 円(税込)
ページ数:242 ページ
ISBN:978-4-7882-9596-4
※本書はダウンロードサービス対象書籍です。
《ダウンロード方法について》
ダウンロード対象書籍をご購入後、新日本法規WEBサイト「ご購読者専用ダウンロード」で該当書籍リンクから「ダウンロード」をクリックするとファイルを保存いただけます。
保存したzipファイルをダブルクリックして、書籍の巻末に記載されているパスワードを入力することで、zipファイルがフォルダごと展開されご利用いただけるようになります。
目次
モデルスケジュール
第1章 関係者・従業員への対応
第1 関係者へ連絡する
<フローチャート~関係者への連絡>
第2 社葬等を実施する
<フローチャート~社葬等の実施>
第2章 経営方針の検討
第1 経営状況を把握する
<フローチャート~経営状況の把握>
第2 社長・役員の負債状況を確認する
<フローチャート~社長・役員の負債状況の確認>
以下省略
第3章 後継者等の選任手続
第1 一時取締役を選任する
<フローチャート~一時取締役の選任>
第2 取締役を選任する
<フローチャート~取締役の選任>
以下省略
第4章 株式の引継ぎ
第1 株式を相続する
<フローチャート~株式の相続>
第2 株式の買取りを行う
<フローチャート~株式の買取り>
第5章 名義変更手続等
第1 名義変更を行う
<フローチャート~名義変更>
第2 各種地位を承継する
<フローチャート~各種地位の承継>
第6章 債権債務の清算
第1 役員貸付金を回収する
<フローチャート~役員貸付金の回収>
第2 役員借入金を返済する
<フローチャート~役員借入金の返済>
第7章 社会保険等の諸手続
第1 社会保険の手続を行う
<フローチャート~社会保険の手続>
第2 弔慰金・死亡退職金等を支給する
<フローチャート~弔慰金・死亡退職金等の支給>
以下省略
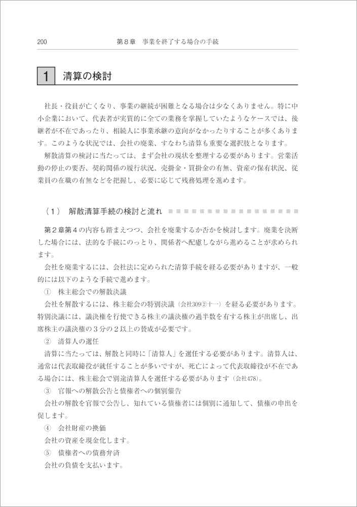
第8章 事業を終了する場合の手続
第1 廃業を検討する
<フローチャート~廃業の検討>
第2 清算事務を行う
<フローチャート~清算事務の実行>
第9章 相続開始後の遺族が行う諸手続
第1 行政機関等への届出等をする
<フローチャート~行政機関等への届出等>
第2 相続税の申告をする
<フローチャート~相続税申告>
サンプルページ


本製品に関するお客様からのお問い合わせ先
新日本法規出版株式会社(https://www.sn-hoki.co.jp/)
営業ストラテジー局 担当:井上
TEL : 0120-089-339
新日本法規WEBサイト :https://www.sn-hoki.co.jp/
公式Facebookページ :https://www.facebook.com/ShinnipponHoki/
公式Xアカウント :https://x.com/SHINNIPPON_HOKI
公式noteアカウント :https://note.com/communication_de





